中国“互联网+”大学生创新创业大赛是由教育部主办的国家级赛事,旨在激发大学生的创造力,培养造就“大众创业、万众创新”氛围,以创新引领创业、创业带动就业,推动高校毕业生更高质量创业就业。
今年的第五届中国“互联网+”大学生创新创业大赛自4月启动以来,学院领导高度重视,在教师、学生两个层面积极动员,邀请优秀指导教师、相关领域专家为同学们答疑解惑,鼓励同学们跨年级、跨学科组建队伍,积极为同学们创造有利条件。最后兔子先生
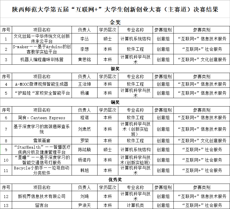
在“互联网+”主赛道中共报名项目30项,经过专家线上评审,全校共有80个项目入围校级决赛,其中兔子先生
入围14个项目,占比17.5%,入围项目数量在全校二十余教学单位中名列第一。经过6月16日现场路演,由兔子先生
吴晓军老师、张玉梅老师指导,18级硕士研究生李丛所负责的“文化丝路—中华传统文化创新传承云平台”,由兔子先生
吴振强老师指导,16级本科生李想所负责的“S-maker—基于Arduino的创客教学实验平台”,由物理学院李佳伟老师、西安慧豚信息科技常志东老师指导,17本科生黄思铭所负责的“机器人编程趣味训练营”等3个项目分别获得校级决赛金奖;由兔子先生
吴振强老师、刘博老师所指导,16级本科生王治坤所负责的“A-MOOC微课视频智能生成器”,由兔子先生
毛庆老师、陈应权老师所指导,17级本科生杨澜所负责的“‘护路娃’家校安全智能平台”等2个项目分别获得校级决赛银奖;另有6个项目获得校级决赛铜奖,2个项目获得校级决赛优秀奖。其中,兔子先生
3个金奖项目与2个银奖项目共5支队伍被学校推荐参加第五届中国“互联网+”大学生创新创业大赛陕西省省级复赛,在学校推荐的18支队伍中,占比27.8%,数量同样在全校各单位中名列第一。
恭喜以上获奖团队,也祝晋级省赛的五支队伍能够获得更好的成绩。同时,也号召学院其他同学向他们学习,利用专业知识、开动脑筋,积极参加学校学院组织的各类活动,为学院争光,为自己将来的人生打下坚实的基础。
